1. Información de la entidad
Última actualización: miércoles, abril 15 de 2026
Páginas relacionadas
- Procedimiento de Pago de Nómina, Compras y Contratistas - Consejo Profesional de Química
- Procedimiento de Gestión de Caja Menor - Consejo Profesional de Química
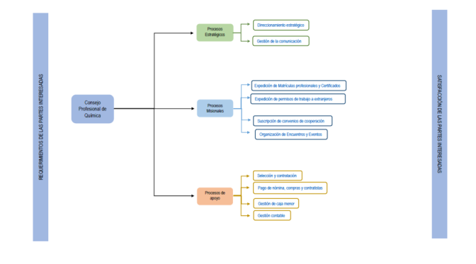
- Expedición de Matrículas y Certificados Profesionales - Manual de Procesos CPQ
- Manual de Procesos - Gestión Contable A004 - Consejo Profesional de Química
- VIGILANCIA-Y-CONTROL-DEL-EJERCICIO-PROFESIONAL-DE-QUIMICA-ANO-2025
- Manual de Procesos - Duplicados de Tarjeta Profesional M006
- Seguimiento Debida Diligencia 2022 - Corte 31 de diciembre de 2022
- Procedimiento Organización de Encuentros y Eventos - Consejo Profesional de Química
- Manual de Procesos: Vigilancia y Control de la Profesión Química
- Manual de Procesos - Gestión de la Comunicación E002
- Procedimiento de Selección y Contratación - Consejo Profesional de Química
- Procedimiento de Suscripción de Convenios de Cooperación - CPQ
- VIGILANCIA-Y-CONTROL-DEL-EJERCICIO-PROFESIONAL-DE-QUIMICA-ANO-2021
- Vigilancia y Control del Ejercicio Profesional de Química - Año 2023
- Manual de Procesos - Direccionamiento Estratégico CPQ (E001)
- Expedición de Permisos de Trabajo a Extranjeros - Manual de Procesos CPQ
- Vigilancia y Control del Ejercicio Profesional de Química - Año 2024
- Resolución 3451 - Reglamento Interno CPQ
- LISTADO-DE-NORMAS-QUE-REGULAN-LOS-PROCESOS-DEL-CPQ-1.pdf
- Resolución 8445 de 2015 - Inscripción en el registro profesional de Licenciados en Química
- Resolución 001 de 2019
- Listado de normas que regulan los procesos del Consejo Profesional de Química
- Resolución 03 de 2025 - Adopción del CPACA para el Régimen Disciplinario del Químico
- Resolución 8443 de 2015
- Resolución 6229 de 2012 - Requisitos de Inscripción
- Resolución 8441 de 2015
- Ley 53 de 1975 - Reglamentación del ejercicio de la profesión de Químico en Colombia
- Resolución 5126 de 2011
- Circular Dirección de Laboratorios Químicos
- Resolución 001 de 2025 - Derechos de expedición Matrícula y Tarjeta Profesional
- Resolución 003 de 2018 - Procedimiento Disciplinario
- Resolución 3270 de 2007 - Código de Ética Profesional de Químicos
- Resolución 002 de 2024 - Certificación de Tecnólogos en Química por Competencias Laborales
- Listado de normas que regulan los procesos del Consejo Profesional de Química
- Circular Informativa No. 002 - Permiso de trabajo para extranjeros químicos
- Resolución 07 de 2017
- Decreto 2616 de 1982 - Reglamentación del ejercicio de la profesión de Químico
- Resolución 008649 de 2024 - Designación de representantes al Consejo Profesional de Química
- Resolución 04 de 2025 - Matrícula de Especialistas en Química
- Resolución 8444 - Reglamento Interno
- Resolución 3452 - Código de Ética
- Resolución 001 de 2024 - Derechos de Matrícula y Tarjeta Profesional de Química
- Resolución 003035 del 9 de marzo de 2022 - Nuevo Consejo 2022-2024
- Resolución 006 del 2017
- Resolución 4614 de 2010 - Convenios
- Resolución 7872 de 2015
- Decreto 2589 del 1 de agosto de 2006
- Resolución 004 de 2018 - Funcionamiento de Caja Menor
- Resolución 004 de 2017
- Constitución Política de Colombia
- Resolución 3881 de 2008 - Certificación de Aptitud para Prácticos o Empíricos en Química
- Circular Informativa No. 001 de 2022 - Consejo Profesional de Química de Colombia
- Resolución 01 de 2021 - Plan de Estímulos y Bienestar
- Resolución 8442 de 2015
- Resolución 003 de 2019 - Tablas de Retención Documental
- Resoluciones 2041 de 2004 y 5126 de 2011 - Consejo Profesional de Química de Colombia
- Resolución 006 - Reglamentación de Contratación por Invitación Pública
- Resolución 002 de 2019 - Procedimiento de Elección de Miembros
- Escala Salarial Mínima 2026 - Profesionales, Técnicos y Tecnólogos en Química
- Respuesta a solicitud de matrícula profesional para bioquímicos - CPQ-1135-21
- No hay plazo para la matrícula profesional de Químico
- Naturaleza Jurídica del Consejo Profesional de Química
- Escala Mínimos de Remuneración 2023 - Profesionales en Química
- Respuesta a consulta sobre ejercicio ilegal de la profesión Química en Colombia
- Régimen sancionatorio aplicable a empresas por ejercicio ilegal de la profesión química
- Concepto sobre idoneidad profesional para análisis fisicoquímico de agua potable
- Alcances de la matrícula profesional de especialista en el área de la química
- Perfil profesional del Químico y del Ingeniero Químico en la dirección técnica de laboratorios
- Requisitos para la certificación de práctico o empírico en Química - CPQ
- Certificación profesional obligatoria para Técnicos y Tecnólogos en Química
- Concepto sobre dirección de laboratorios químicos - CPQ-2061-23
- Consultas y conceptos jurídicos del Consejo Profesional de Química
- Concepto CPQ-1900-23: Análisis fisicoquímicos y microbiológicos en agua
- Concepto sobre carreras afines a la Química Industrial - CPQ-648-21
- Concepto sobre facultad del Tecnólogo Químico para suscribir informes de laboratorio
- Concepto CPQ-1644-23 sobre dirección de laboratorios químicos por profesionales químicos
- Concepto jurídico sobre solicitud de matrícula de especialista en Química
- Concepto sobre cómputo de la experiencia profesional del Químico
- Régimen Disciplinario del Químico, Técnico y Tecnólogo en Química
- Concepto sobre profesiones habilitadas para realizar análisis de laboratorio químico en Colombia
- Concepto sobre matrícula profesional de Bioquímica y Resolución de Registro Calificado
- Consulta sobre funciones de profesionales en Química y Química de Alimentos en laboratorios
Acceso Denegado
No tiene permisos para acceder a esta página. Si considera que debería tener acceso, por favor, comuníquese con el administrador del sistema.